AI作文批改
全面评估细致入微 自由维度不受限
旁批
逐句批/详细旁批,根据需要自由选择
评语
总评、结构总评风格、加油鼓励风格、积极鼓励风格、严格反风格、循循善诱风格、循循善诱风格
专有评价分析、标准评价分析(分析语法图)、深度思考提问
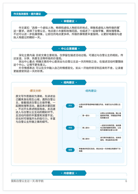
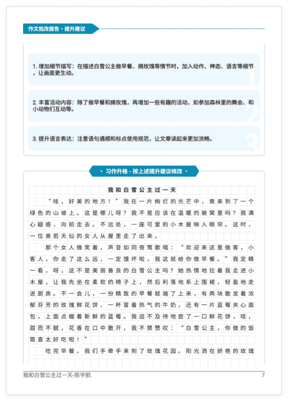
提升建议
串题建议、中心立意建议、结构建议(结构思维等图)、内容建议、习作升格
全文润色
标准润色、文风华丽、质朴简约三种润色风格,润色前后对比,清晰明了


批量批改作文
批量批改整个班级 即时批改反馈迅速
批量提交作文
逐个提交文件自由的切题度AI自动识别类文,一次性提交整个班级作文
一键审核
AI批改完成后,一键审核整个作文,也可点击学生卡片编辑后提
批量导出
批量导出整个班级的作文批改报告,导出格式:PDF文档、word文档、图片,自由选择
生成报告
可生成整个班级的作文分析报告,清晰明了
原文润色对比
多种风格全文润色 双屏润色前后对比
标准润色
在保干率字的帮助下,对文章进行规范性与语言优化,使表述更为规范、流畅,且具可读性与通顺性。
质朴简约
总以行正确聊天、情感,语法及逻辑错误,流畅不同平部分词汇,保持平定的用文风格。不需限制引入思维提示词表达更简洁精炼,不删减。
文风华丽
充分应用国的学学与性格素满,对句子进行深度美化与客装实体,富效修辞手法,呈提该语选择语,字精的等进校作专入过程用。
润色前后对比
三种风格随意选择,各个风格的文案都有前后对比,轻松对比word


学情分析
班级分析报告、学生学期学情报告
学生学情档案
智能数务力,实际科学制适的教学管理,记录学生的写作格成教师数据,让每一次进步都即可见
班级任务分析报告
目动生成多维度学情数据报告,精准掌握班级写作水平
生成pdf、ppt课件
自动生成作分析课件,分钟、难度分析,归因分析,数学校,总体条文件位
讲评模式
范文、典型文展示,课堂讲评高效又省心
原文批注对应显示
定位星型而宪,高分历史,支持批注去标注,对比讲解,让遮交讲评提高作文动
分步显示批改点
分类整理讲评清点,命题点力,让整一次讲评教有重点、有计对!
大屏直观显示
一键大屏展示,营养手机板书,讲评改显生被提演!

导出多种格式批改报告






多平台适配
支持多种移动设备和操作系统,学生可以随时随地使用APP和小程序进行学习和作业提交,不受时间和地点的限制,教师随时随地查看学生作业并查看教学数据,提高工作效率。

教师批量操作更方便,批量上传、批量导出,详细学情报告、学习数据,一目了然

移动批改,随心所欲,批量处理,移动同步,即时通知,快速互动,在任何碎片时间都能高效处理作文

无需安装,微信内即可使用。最轻量、最快捷的作文批改轻工具,满足您随时随地的核心需求
用户评价
作为一名教师,这款AI批改工具真是太好了,完全改变了我批改作文的方式。不仅能让学生看到修改方案,还能让学生主动进步思考的过程。强烈推荐给其他老师,的确是提升教学效率的好帮手!
批量批改功能太实用了!一次能批改整个班级的作文,评分还很准确,节省了大量时间,真心推荐!
用了这个工具之后,作文批改真是轻松了!详细的批改意见让学生进步很快,批改速度也大大提高!
不仅批改准确,还能提供个性化的提升建议。学生们的写作水平真的有了明显提高,这是真正的教学神器!
使用体验非常好!批改速度快,分析详细,大大提高了教学效率,强烈推荐给所有语文老师!
功能强大,操作简单!从批改到讲评都很专业,学生反馈也特别好,是提升作文教学质量的得力助手!
第一次用AI批改,反馈非常详细!新手用起来也很简单,不仅节省时间还能提高批改质量,学生也更有信心了!
批改结果专业又全面!不仅有详细的点评,还能生成学情分析报告,对教学指导帮助很大,非常满意!
这个工具解决了批改作文耗时的问题!批改质量高,学生进步明显,真是老师们的福音!
界面友好,操作简单!批改效果好,学生们也很喜欢看到自己的进步轨迹,强烈推荐!
用了这个工具,作文教学变得更加高效!批改准确度高,建议也很有针对性,学生进步很快!
功能全面,批改专业!从评语到建议都很到位,大大减轻了工作负担,提高了教学质量,值得推荐!





